三角洲行动【全面战场】改装版G3战斗步枪强势改装,中距离架枪超好压!如下:
Hello,各位三角洲的干员大家好!三角洲行动全面战场模式,由于地图大并且地形复杂,然后地形复杂,那么对于中距离,是否存在一把枪,既可以中距保自身安全,又可以中距离架枪稳定杀敌呢?有的有的,那就是今天的主角改装版的G3战斗步枪,那我们一起来揭开这神秘的面纱!

【改装版G3战斗步枪基础介绍】
外观方面: 这把G3战斗步枪外观呈现深色调,整体线条硬朗。配有瞄准镜等配件,枪身细节丰富,弹匣置于下方,枪托和握把设计便于握持与操控,给人一种坚固且专业的感觉,适用于战斗场景。

武器代码:G3战斗步枪-全面战场-6GMA3E409S6UNMAUBGDA0
内含配件:G3镂空握把、G3平台神射枪管组合、沙暴垂直补偿器、影袭托苾枪托、RK-0前握把、DBAL-X2紫色激光镭指、DD蟒蛇护木片*2、G3 30发弹匣、灰熊全威力口径快拔套(黑)、侦察1.5/5可调瞄准镜。
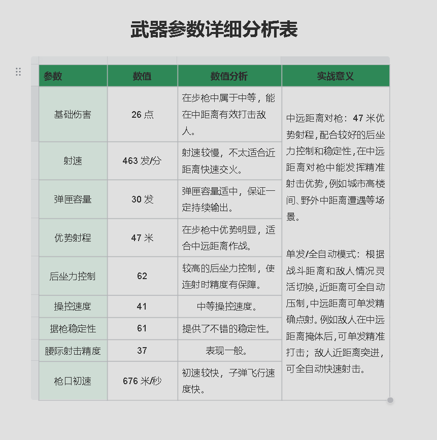
【武器数据】

弹道:弹道变化特点是相较于初始预设,当前改装后的弹道更加集中。增强了后坐力控制效果,后坐力控制数值从 32 提升到 62(+30),细分属性中全自动垂直/水平后坐力倍率、单点/多连发垂直/水平后坐力倍率以及开火时武器稳定性都得到了改善。


从数据种可以得出:G3战斗步枪是一把专为中远距离作战设计的优秀步枪。其优势射程远、后坐力控制和稳定性佳,单发/全自动模式增加战术灵活性。虽然射速较慢、腰**度一般,但在中远距离对枪中能凭借高精度和威力发挥强大作用。适合中远距离射手和战术型玩家,是团队中中远距离火力输出和精确打击的重要武器,能在中远距离战斗中为团队建立优势,是一把在特定距离作战(中远距离)表现卓越的武器。

适合玩家:中远距离射手:擅长中远距离射击,追求精准度和武器稳定性的玩家。
战术型玩家:喜欢根据战斗场景灵活切换射击模式,制定战术策略的玩家,如先中远距离消耗敌人,再根据情况近战或持续中距离压制。
不适合玩家激进冲锋玩家:射速较慢,近距离冲锋时面对高射速武器(如冲锋枪)可能吃亏。
依赖腰射玩家:腰际射击精度一般,对喜欢近距离腰射冲锋的玩家不太友好。
【开镜弹道体现】

从图中可以看出,经过改装的,开镜速度加快,且瞄准镜支持不同倍率的切换,适合更多不同的战场环境,弹匣换成了30发弹夹,续航进一步增强!

手感与总结:这把改装的G3战斗步枪手感沉稳,后坐力控制良好,连射时弹道较稳且容易驾驭,单发模式精准度高,操控速度适中,在中远距离射击时能给人扎实可靠的感觉,虽射速相对较慢,但整体射击节奏易把控,适合追求稳扎稳打、中远距离精准输出的玩家。
以上就是改装版G3战斗步枪强横改装全部内容!如果大家有想法,欢迎去评论区留言,轩辕也会跟大家一起交流互动的!点赞关注,咱们下期见~
以上就是三角洲行动【全面战场】改装版G3战斗步枪强势改装,中距离架枪超好压!相关内容。