三角洲行动【全面战场】新手推荐UZI改装!游龙轻便稳定又无需压枪能力!如下:
Hello,各位三角洲的干员大家好!三角洲行动全面战场模式,由于地图大并且地形复杂,然后地形复杂,有人问:有没有一把枪打全面战场很刺激,轻便灵活而且不需要什么压枪水平,然后腰射和开镜都是相当准的。有的有的兄弟,今天这把 改装版UZI冲锋枪将会实现你的梦!

【改装版UZI冲锋枪基础介绍】外观方面:这是一把黑色的UZI冲锋枪,整体设计紧凑。枪管前端装有枪口装置,机匣上方配备了瞄准镜,枪身中部为黑色护木,后部是黑色伸缩枪托,弹匣垂直插在握把下方,整体呈现出简洁硬朗的战术风格,各部件布局清晰,充满机械感。

武器代码:UZI冲锋枪-全面战场-6GUDIU009Q34170U2BIMC内含配件:战斗红点瞄准镜、UZI军需长枪管、沙暴垂直补偿器、实用稳定枪托、UZI性能护木、UZI 35发弹匣、野蜂冲锋枪快拔套(沙〕、多用途战术增高架、DBAL-X2紫色激光镭指、微型瞄具增高架。
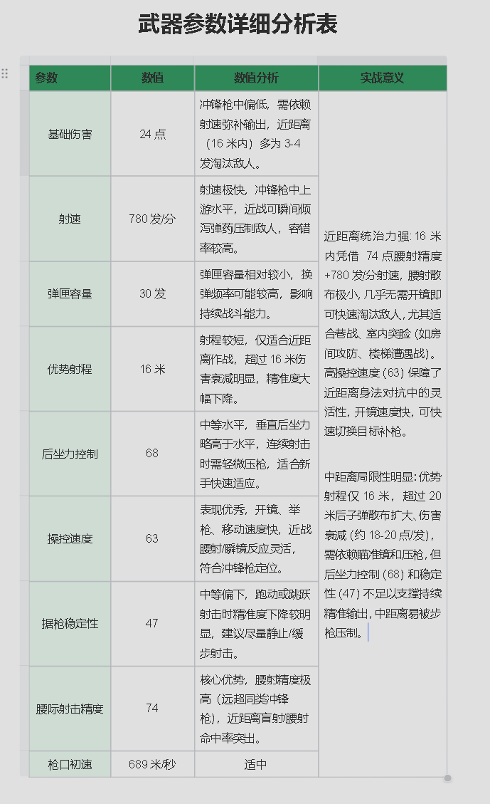
【武器数据】

弹道:在弹道变化特点方面,与初始预设相比,腰**度显著提升,后坐力大幅降低,弹道更可控,近距离作战能力强化,持续射击可控性提升。


从数据种可以得出:uzi这把枪的定位:纯近距离战术冲锋枪,腰射特化型武器。优势:腰**度顶尖、射速快、操控灵活,近战压制力极强,是巷战、室内战的“版本答案”之一。短板:射程短、中距离乏力、弹匣容量需扩容支撑高射速。:UZI是一把“扬长避短”属性鲜明的冲锋枪,适合专注近战、追求极致突袭效率的玩家。在地形复杂的近距离战场能发挥最大威力,但需搭配队友弥补中远距离火力空缺,是团队作战中“冲锋手”的优质选择。5适合玩家:新手/近战偏好者:腰**度高、射速快,容错率强,新手可快速上手近战刚枪,无需复杂压枪技巧。
机动战术玩家:擅长“冲脸”“绕后”“巷战突袭”的玩家,可利用高射速和灵活操控性打敌人措手不及。
辅助/支援位:团队中负责近距离突破、清理室内残敌,配合步枪手形成远近火力互补。
不适合玩家中远距离打法玩家:16米外输出乏力,依赖瞄准镜也难以与步枪、射手步枪抗衡,不适合架枪、远程压制。
追求极致稳定性玩家:据枪稳定性(47)较低,移动射击时弹道偏移明显,对“边走边射”要求高的玩家体验欠佳。
【弹道体现】

从图中可以看出,弹匣容量提升了15.,一定程度上弥补了火力不足的短板,并且后坐力也有所降低,开镜的速度很快,配合其轻便性 ,在全面战场可谓是游龙的存在!

手感与总结:改装版UZI冲锋枪手感轻巧灵活,操控速度极快,开镜和移动切换流畅,近战反应十分迅捷。74点腰**度堪称核心优势,腰射散布极小,盲射准度高,配合780发/分的超快射速,近距离能瞬间倾泻火力,手感爽快。后坐力控制中等(68),垂直方向略需压枪但易于掌握,适合新手快速上手;不过据枪稳定性一般(47),跑动中射击精度下降较明显,建议站稳或缓步射击以发挥最佳性能,整体是一把强调“快打快收”的近战突击利器。
以上就是三角洲行动【全面战场】新手推荐UZI改装!游龙轻便稳定又无需压枪能力!相关内容。