三角洲行动AK-12强势改装 战场灵活的稳健之选,比较均衡的武器!如下:
Hello,各位三角洲的干员大家好!三角洲行动全面战场模式,由于地图大并且地形复杂,然后地形复杂,有人问:有没有一把枪非常的好压,并且伤害还不错,换弹还特别快的!有的有的兄弟,今天这把 改装版AK-12突击步枪将会实现你的梦!

【改装版AK-12突击步枪基础介绍】
外观方面:这把AK-12突击步枪以黑色为主体色调,整体设计兼顾传统AK系列的粗犷风格与现代战术枪械的模块化特点。枪管较长且枪口带螺纹,上方配有导气管;上机匣顶部设有全尺寸皮卡汀尼导轨,下护木采用镂空散热结构并带有多面导轨接口,可灵活加装瞄准镜、握把等附件。垂直握把表面有防滑纹路,搭配弧形金属弹匣,枪托为可折叠/伸缩式并带缓冲垫,拉机柄与快慢机布局延续经典操作逻辑,整体线条硬朗,细节处通过防滑纹路、散热孔等设计增强实用性,展现出兼具作战性能与战术扩展性的视觉特征。

武器代码:AK-12突击步枪-全面战场-6H5008O09Q34170U2BIMC
内含配件:AK重塔握把、稳固握把底座、AK12精英脚架长枪管、沙暴垂直补偿器、MRGS镂空枪托、RK-O前握把、游侠护木片*4、DBAL-X2紫色激光镭指、AK12聚合物30发弹匣、蜜獾小口径快拔套(沙)、微型瞄具增高架、战斗红点瞄准镜、泽宁特拉机柄帽。
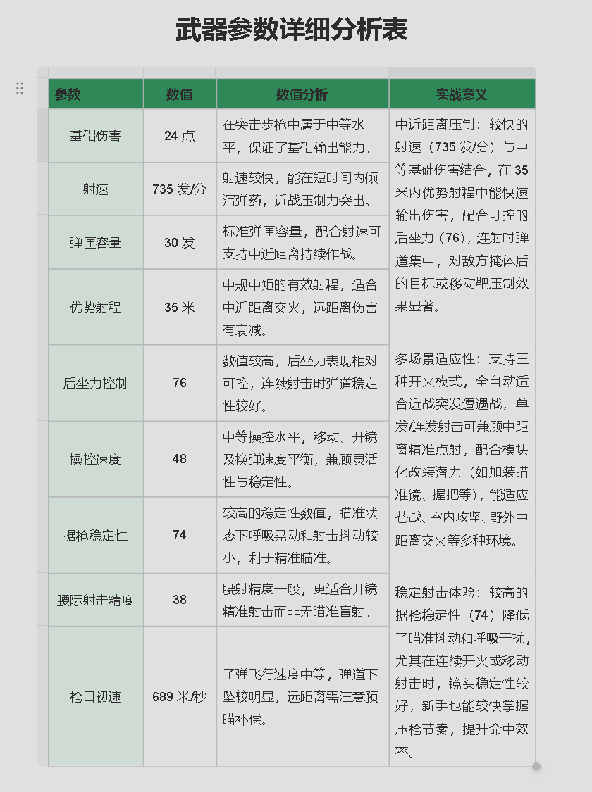
【武器数据】

后座力稳定性:改装后通过对后坐力(垂直/水平)、稳定性、呼吸控制、镜头抖动等核心参数的全面优化,使这把AK-12在保持火力优势的同时,实现了“低后坐、高精度、稳瞄准”的综合性能跃升,无论近距离连射还是中远距离点射,操控难度大幅降低,实战命中率显著提升。


从数据种可以得出:AK-12突击步枪是一把综合性能均衡的模块化突击步枪,以“可控后坐力+多模式适配”为核心优势。其较快的射速和中等伤害在中近距离压制力突出,较高的据枪稳定性(74)与后坐力控制(76)降低了操作难度,配合灵活的开火模式和改装潜力,能适应多种战斗场景。尽管在远距离伤害和腰**度上存在短板,但凭借均衡的属性,无论是新手熟悉操作还是中阶玩家执行战术任务,都能发挥稳定作用。适合喜欢中近距离作战、注重“压制与精准结合”的玩家,在团队中可承担突击、火力支援或中距离卡点等角色,是一把兼具实用性与泛用性的可靠武器。

适合玩家:中阶玩家/战术混合型玩家:后坐力控制与稳定性均衡,既适合主动冲锋的近战打法,也能通过单发/连射模式进行中距离卡点,操作门槛适中,适合追求“全能适配”的玩家。
喜欢灵活切换战斗风格的玩家:可根据战局快速切换开火模式(如近距离全自动压制、中距离单发点射),配合中等操控速度(48),能在“刚枪”与“精准射击”间灵活转换,适应团队中的突击或支援角色。
不适合玩家极致远程狙击偏好者:优势射程仅35米,远距离弹道下坠明显,伤害衰减较大,难以满足远距离精确狙击需求。
追求极限腰射/近战盲射玩家:腰际射击精度(38)表现一般,更依赖开镜瞄准,对于习惯全程腰射“贴脸钢枪”的玩家而言,容错率较低。
【弹道体现】

从图中可以看出,在没任何压枪的情况下后坐力降低很多,实际压枪非常简单压,开镜也算快!

手感与总结:改装版AK-12突击步枪手感均衡易控,射速较快(735发/分)但后坐力控制良好(76),连射时弹道稳定、压枪轻松;据枪稳定性高(74),瞄准抖动和呼吸干扰小,配合三种开火模式切换灵活,中近距离开镜射击流畅,整体操控门槛适中,新手易上手,适合追求稳定输出与多场景适配的玩家。
以上就是改装版AK-12突击步枪强横改装全部内容!如果大家有想法,欢迎去评论区留言,轩辕也会跟大家一起交流互动的!点赞关注,咱们下期见~
以上就是三角洲行动AK-12强势改装 战场灵活的稳健之选,比较均衡的武器!相关内容。