三角洲行动【全面战场】MP7续航稳定强势升级,白天黑夜巷战小王子!如下:
Hello,各位三角洲的干员大家好!三角洲行动全面战场模式,由于地图大并且地形复杂,然后地形复杂,那么有没有一把枪,既可以满足我们对近战游记的渴望,也可以满足子弹的担忧呢?有的有的,就是我们今天这把改装版MP7冲锋枪,结合职业可以免除弹药之忧,而且近战对决敌人是秒融化的!

【改装MP7冲锋枪基础介绍】
外观方面: 这把MP7冲锋枪设计紧凑,线条硬朗流畅。枪身主体为黑色,显得沉稳且具有科技感。顶部安装有瞄准镜,便于精确瞄准目标。左右两侧有导轨结构,可加装多种战术配件。枪托部分宽大厚实,提供稳定支撑。弹匣位置设计合理,握把贴合手部,整体造型兼顾实用性与美观性,展现出专业的枪械设计风格。

武器代码:MP7冲锋枪-全面战场-6GM8TDK0BS205M2DA91B4
内含配件:MP7平衡后握把、MP7狼牙轻枪管、实用消焰器、实用稳定枪托、MP7 30发弹匣、野蜂冲锋枪快拔套(绿〕、实用垂直握把、先进热融合全息瞄准镜。

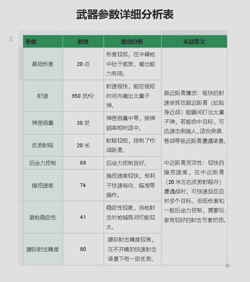
【武器数据】


弹道:相比于初始预设的弹道,改装后的弹道更加集中紧凑,弹道的离散程度降低。
稳定性操作性:
操控速度的提升还意味着从举枪瞄准、从奔跑到开火的时间都会更快,在战斗中能更迅速地应对敌人,获得先手优势,整体战斗节奏把控和操作流畅度都有增强,让使用者在各种战斗场景(如遭遇战、近距离交火等)中反应更敏捷、操作更高效。


从数据种可以得出:
MP7冲锋枪是一把特点鲜明的枪械。超高射速是其最大亮点,在超近距离有强大爆发潜力,但基础伤害低是明显缺陷。操控速度快带来一定灵活性,腰际射击精度较高也有特定作战优势,但后坐力控制一般、稳定性较差以及射程短等问题也较为突出。适合身法好、擅长超近距离突袭且对腰际射击有把握的玩家,在团队作战中可作为突袭手角色,利用射速优势快速打乱敌方阵型,但在中远距离作战能力较弱,需依靠团队配合或自身灵活走位近身作战 。
适合玩家
身法灵活/喜欢突袭:身法好的玩家可利用其操控速度快,快速接近敌人,在超近距离发挥射速优势突袭。
对腰际射击有信心:较高的腰际射击精度,适合习惯腰射(如遭遇战突然遇敌快速开火)的玩家。
不适合玩家
追求高伤害/一击制胜:基础伤害低,难以一枪或几枪淘汰敌人,不适合这类追求瞬间高伤害的玩家。
远距离作战/精准射击:射程短,远距离伤害衰减大且难以精准命中,不适合远距离作战玩家。
【开镜弹道体现】

从图中可以看出,经过改装的,开镜速度也不慢,甚至弹道的稳定性高上了很多,最值得惊喜的是,弹夹容量也是提高了10,为近战续航进行了优化,更能在灵活走位出奇制胜!

手感与总结:这把 改装的MP7 冲锋枪操控较为流畅,后坐力相对容易控制,射击时抖动感不强,给人一种较为稳定的手感。其射速较快,使得在近距离作战时,能迅速打出弹药,火力衔接感较好,整体手感偏向于灵活且具有一定的火力持续性。
以上就是改装后MP7冲锋枪强横改装全部内容!如果大家有想法,欢迎去评论区留言,轩辕也会跟大家一起交流互动的!点赞关注,咱们下期见~
以上就是三角洲行动【全面战场】MP7续航稳定强势升级,白天黑夜巷战小王子!相关内容。